Objective: To develop a machine learning (ML) model to first between differentiate between healthy controls, idiopathic PD, Atypical Parkinsonian syndromes and then further subclassify as either genetic or sporadic PD or PSP, MSA, CBS and DLB using ocular motor data.
Background: Idiopathic PD and atypical parkinsonian syndromes have overlapping motor and non-motor symptoms making the distinction between these conditions, particularly PSP, MSA, CBS and DLB, challenging. Ocular motor abnormalities are a recognized feature of Parkinson’s disease and atypical parkinsonian syndromes however, to date ocular motor abnormalities have not emerged as reliable clinical biomarkers as the differences in these data are insufficiently robust or specific to allow clear distinction. Therefore, the integration of ocular motor data collected through eye tracking, into machine learning models can capture intricate patterns and relationships in eye movements, focusing on small meaningful differences to provide an accurate differential diagnosis.
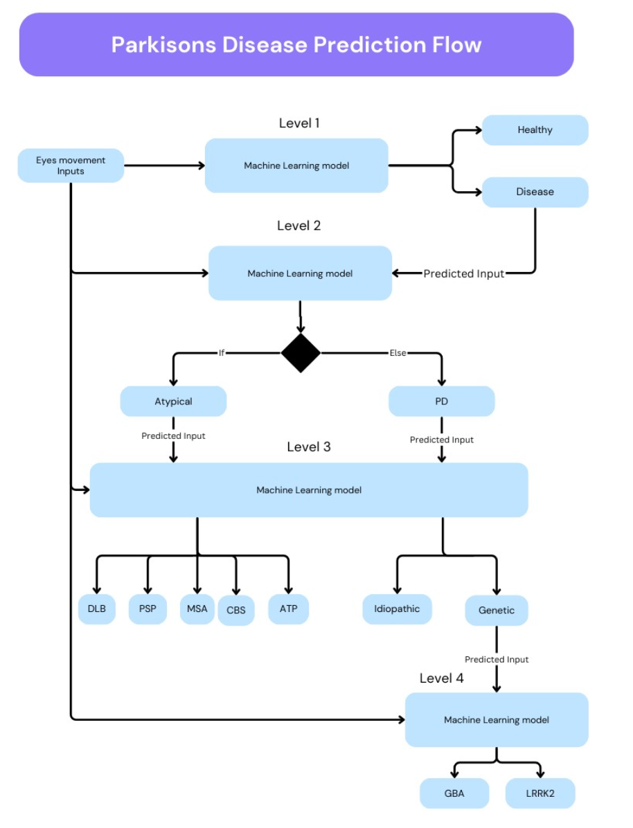
Method: Ocular motor data was collected using the Eyelink 1000 Plus in two-hundred and seven participants (50 healthy controls, 15 genetic PD [GBA mutation or LRRK2 mutation], 101 sporadic PD, 16 PSP, 11 MSA, 4 CBS, 2 DLB and 8 atypical due to unconfirmed diagnosis) and analysed using Data Viewer to give output metrics. To handle missing data we used Iterative Imputer, an ML technique that estimates missing values by modelling each feature with missing data as a function of other features. The dataset was mapped to this hierarchical data diagnostic data (Figure 1). A XGBoostClassifier model was trained with 80% of the data used for training and 20% used for testing.
Results: The model achieved an overall accuracy of 95%, calculated as an average of all levels. The accuracy of the model is above the expected standard of 70% indicating that a strong performance in the classification task.
Conclusion: Machine learning coupled with eye movements data provides robust results for the differential diagnosis of PD and Atypical Parkinsonian Syndromes. More training data is required to further increase the accuracy of the model and possibly gain more granular classification for example, other genetic mutations in PD and types of PSP and MSA.
Machine Learning Model Workflow for Diagnosis
To cite this abstract in AMA style:
A. Sekar, D. Kaski. Machine Learning Model using Eye Movements for the Differential Diagnosis of iPD and Atypical Parkinsonian Syndromes [abstract]. Mov Disord. 2025; 40 (suppl 1). https://www.mdsabstracts.org/abstract/machine-learning-model-using-eye-movements-for-the-differential-diagnosis-of-ipd-and-atypical-parkinsonian-syndromes/. Accessed December 7, 2025.« Back to 2025 International Congress
MDS Abstracts - https://www.mdsabstracts.org/abstract/machine-learning-model-using-eye-movements-for-the-differential-diagnosis-of-ipd-and-atypical-parkinsonian-syndromes/

