Category: Parkinson's Disease (Other)
Objective: This study aimed to evaluate the therapeutic efficacy of intranasally administered exosome-encased phloroglucinol (Exo-Phl) in a MPTP rat model of PD.
Background: Dopaminergic (DA) neuron degeneration in PD is driven by oxidative stress, inflammation, and impaired neurogenesis. Active pharmaceutical ingredients (API) such as phloroglucinol, a polyphenolic antioxidant, has demonstrated neuroprotective effects in PD models but suffers from limited clinical applicability due to poor blood-brain barrier (BBB) permeability. Exosomes derived from dental pulp stem cells(DPSCs) exhibit neuroprotective & immunomodulatory properties & serve as promising vehicles for targeted drug delivery across the BBB.
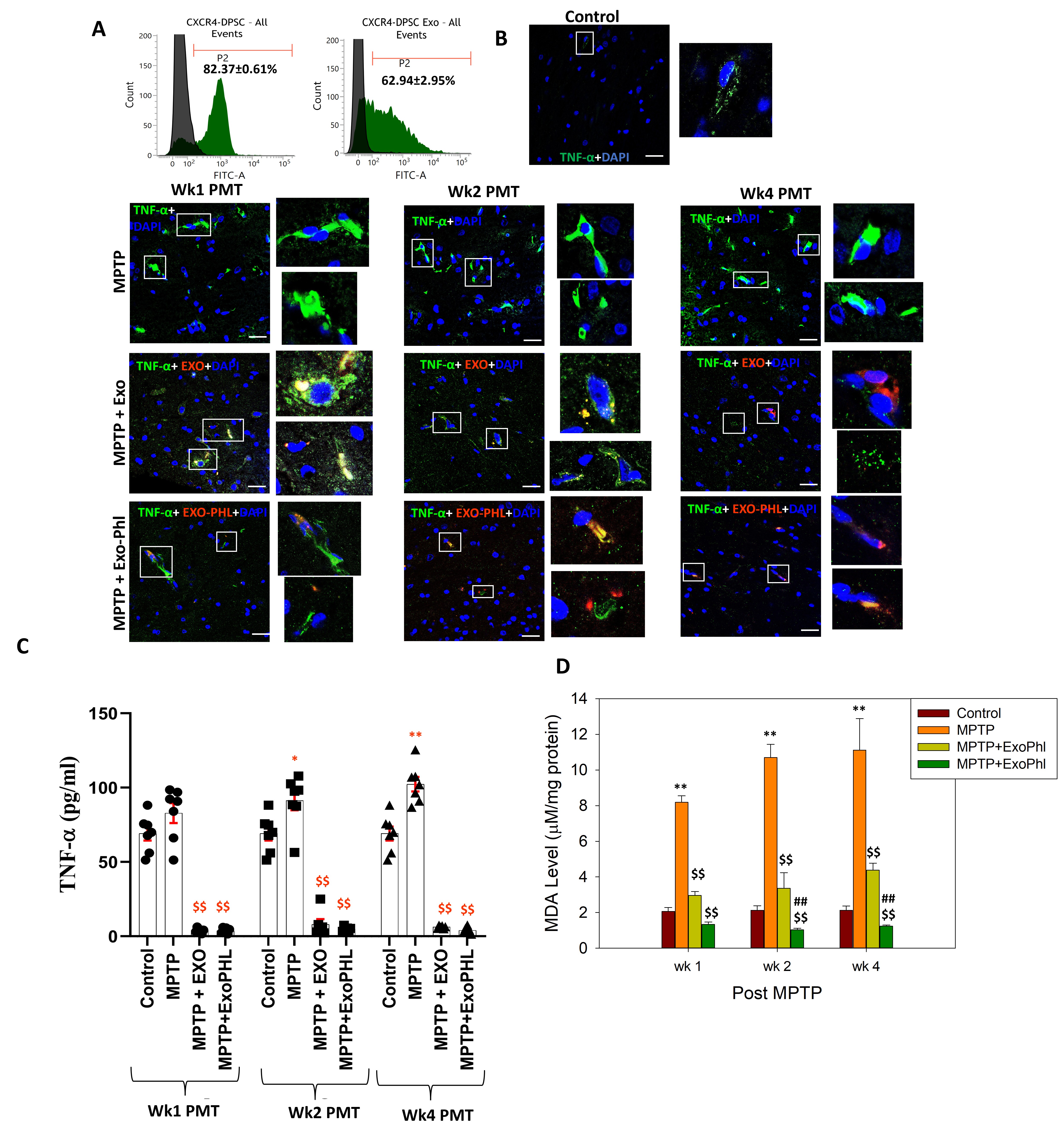
Method: Exosomes were isolated via density gradient ultracentrifugation & characterized using TEM, DLS & FACS. Phloroglucinol was encased in exosomes (Exo-Phl) using sonication. Antioxidant properties were tested in vitro using H2DCF.DA assay in SH-SY5Y exposed to 6-OHDA. Chronic MPTP-treated male Wistar rats received intranasal Exo-Phl, with motor & non-motor behaviours evaluated up to 4-weeks post-MPTP treatment. TH-positive neurons, neurogenesis (Ki67 and FOXA2), lipid-peroxidation, & neurotransmitter-levels were analyzed. Exosome biodistribution was tracked via near-infrared imaging & localization in neuronal & glial cells was confirmed with PKH-26 labelling, with confocal imaging. TNFα expression was assessed for neuroinflammation.
Results: Exosomes displayed high purity and homogeneity. Exo-Phl significantly reduced oxidative stress both in vitro & in vivo, as indicated by decreased ROS & lipid peroxidation levels. Exo-Phl treated MPTP rats demonstrated marked improvement in motor & non-motor behaviours compared to MPTP rats. IHC analysis revealed increased TH-positive neurons & enhanced neurogenesis in the SNpc of Exo-Phl-treated animals. Biodistribution studies confirmed efficient midbrain targeting of exosomes, which were localized to DA-neurons, astrocytes & microglia. Exo-Phl also significantly reduced TNFα expression, indicating decreased neuroinflammation.
Conclusion: This study provides the first instance of using DPSC-derived exosomes as a delivery vehicle for phloroglucinol in a PD model. Exo-Phl demonstrated significant neuroprotective-effects, enhanced DA-neuron survival & neurogenesis, & reduced neuroinflammation.
Characterization of DPSCs & DPSC derived Exosomes
Association of Exo-Phl with SNpc cells
Exo-Phl on neuroinflammation & lipid peroxidation
Effect of Exo-Phl on DAneurons in SNpc
Effect of Exo-Phl on neurogenesis in SNpc region
To cite this abstract in AMA style:
I. Datta, K. Mondal, R. Ghanty, G. Wagmare, A. Mahadevan, R. Santhoshkumar, N. Bn. Therapeutic Efficacy of Human Dental Pulp Stem Cells-Derived Exosome-Encased Phloroglucinol In MPTP-Induced Chronic Parkinsonian Rat model: Potential for Disease Modification [abstract]. Mov Disord. 2025; 40 (suppl 1). https://www.mdsabstracts.org/abstract/therapeutic-efficacy-of-human-dental-pulp-stem-cells-derived-exosome-encased-phloroglucinol-in-mptp-induced-chronic-parkinsonian-rat-model-potential-for-disease-modification/. Accessed November 7, 2025.« Back to 2025 International Congress
MDS Abstracts - https://www.mdsabstracts.org/abstract/therapeutic-efficacy-of-human-dental-pulp-stem-cells-derived-exosome-encased-phloroglucinol-in-mptp-induced-chronic-parkinsonian-rat-model-potential-for-disease-modification/





