Objective: This cross-sectional study investigates neutrophil extracellular trap (NET) activation in Parkinson’s disease (PD) and multiple system atrophy (MSA) by quantifying plasma levels of NET-associated components, addressing a critical gap in understanding neuroinflammatory cascades in α-synucleinopathies.
Background: NETs—extracellular webs released by neutrophils during inflammation—are implicated in acute/chronic inflammatory processes and neurodegenerative/autoimmune disorders. In vitro evidence demonstrates that α-synuclein fibrils trigger NETosis via NADPH oxidase-ROS pathway activation. Despite this mechanistic link, the role of NETs in PD and MSA remains underexplored.
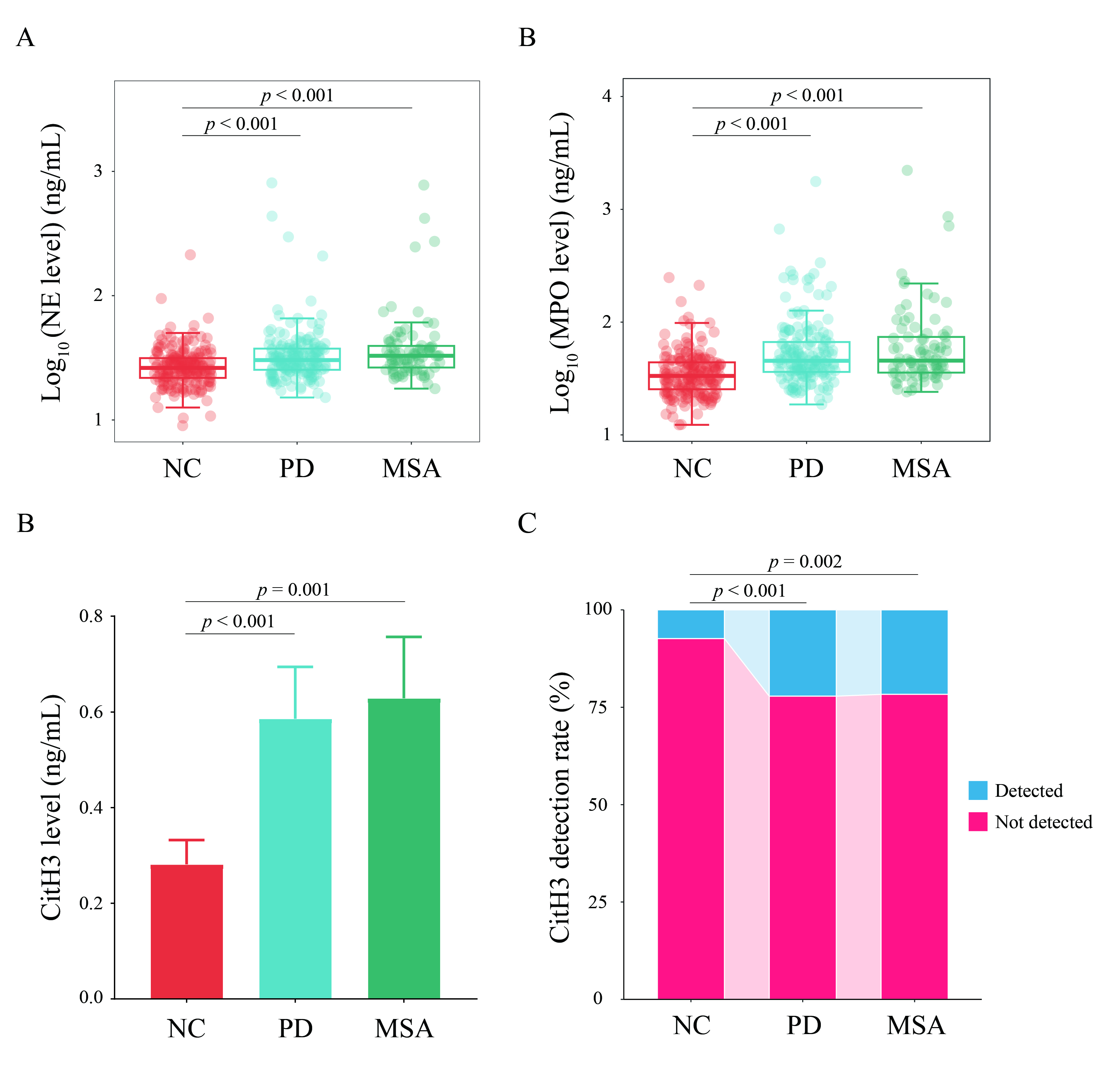
Method: We enrolled 167 PD patients, 83 MSA patients, and 190 healthy controls. Plasma concentrations of NET biomarkers (myeloperoxidase [MPO], neutrophil elastase [NE], and citrullinated histone H3 [CitH3]) were quantified using ELISA. Receiver operating characteristic (ROC) analyses assessed diagnostic accuracy.
Results: Plasma levels of NET-associated biomarkers (MPO, NE, and CitH3) were significantly elevated in both PD and MSA cohorts compared to healthy controls (all p<0.01) [figure1]. ROC analyses revealed MPO as the most discriminative biomarker: PD vs controls: AUC 0.722 (95% CI 0.670–0.774), sensitivity 76.7%, specificity 56.3%, accuracy 65.8%. MSA vs controls: AUC 0.744 (95% CI 0.683–0.805), sensitivity 89.2%, specificity 46.3%, accuracy 59.3%. NE and CitH3 displayed moderate diagnostic performance (AUC range 0.573–0.702).
Conclusion: We provide the first direct evidence of NET activation in α-synucleinopathies. These findings position aberrant NETosis as a measurable pathomechanism in PD and MSA, opening avenues for targeted anti-inflammatory strategies. Subsequent research should delineate temporal activation patterns and tissue-specific NET contributions across disease stages.
Plasma NETs Biomarkers in NC, PD, MSA
To cite this abstract in AMA style:
C. Ying, M. Zhang, H. Zhang, Y. Li, W. Mao, Y. Cai. Neutrophil Extracellular Traps Reveal Novel Inflammatory Signatures in Parkinson’s Disease and Multiple System Atrophy [abstract]. Mov Disord. 2025; 40 (suppl 1). https://www.mdsabstracts.org/abstract/neutrophil-extracellular-traps-reveal-novel-inflammatory-signatures-in-parkinsons-disease-and-multiple-system-atrophy/. Accessed December 9, 2025.« Back to 2025 International Congress
MDS Abstracts - https://www.mdsabstracts.org/abstract/neutrophil-extracellular-traps-reveal-novel-inflammatory-signatures-in-parkinsons-disease-and-multiple-system-atrophy/

