Category: Parkinson's Disease: Genetics
Objective: This study employs next-generation sequencing (NGS) and long-read sequencing data (LRS) in Chinese AR-PD families to uncover novel genes, enhancing our genetic comprehension of PD.
Background: Parkinson’s disease (PD) has a complex genetic etiology, with autosomal recessive (AR) genes significantly contributing.
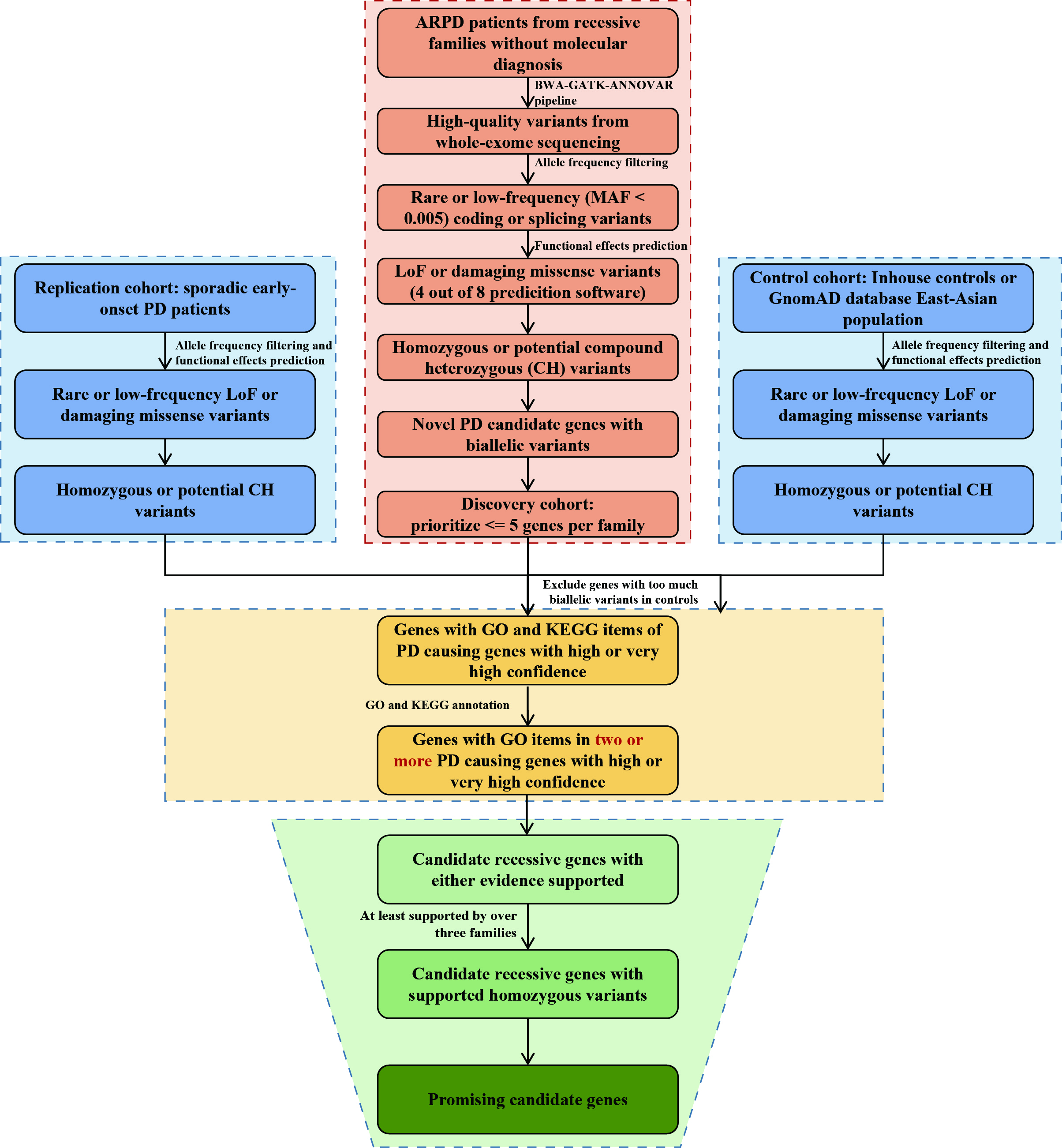
Method: Methods: We studied 162 AR-PD families and 1,570 sporadic early-onset PD patients, combining homozygous mapping and whole-exome sequencing (WES) to identify candidates. Utilizing the GenoPriori-WeightSchem approach, we conducted population-based prioritization of candidate genes. Then, we prioritized biallelic loss-of-function variants for prominence in the candidate gene pool. LRS dataset were analyzed to investigate genes with complex variants. The identified candidates were further validated in 3,947 PD cases with whole-genome sequencing (WGS).
Results: Findings: Through the analysis of WES data from 25 core AR-PD families, we pinpointed five candidate genes, including ROBO1, LMBR1L, RIOX2, INTS2, and H6PD gene. Employing the GenoPriori-WeightSchem approach, an additional five candidate genes were highlighted: SORL1, PSD2, BRD9, EPG5, and SH3PXD2A. Focusing on homozygous LoF variants, indicative of severe genetic impact, we identified six genes in AR-PD families: LRPPRC, PPP1R1B, C1RL, LNPK, HSD11B1L, and PPP1R3E. Analysis of LRS data from 38 families revealed the COL24A1 gene harboring a homozygous structure variant, a 6.3kb deletion. Finally, Among the candidate genes identified, nine showed correlation with PD in independent cohorts.
Conclusion: Our study identified 17 candidate genes using a large sample of AR-PD families in the Chinese population, combining NGS and LRS data, which may expand the spectrum of candidate autosomal recessive genes responsible for PD.
Fig. 1
Fig. 2
Fig. 3
Fig. 4
References: 1. Zhou X, Liu Z, Zhou X, et al. The Chinese Parkinson’s Disease Registry (CPDR): Study Design and Baseline Patient Characteristics. Mov Disord. 2022;37(7):1335-45.
2. Lim SY, Tan AH, Ahmad-Annuar A, et al. Parkinson’s disease in the Western Pacific Region. Lancet Neurol. 2019;18(9):865-79.
3. Pan H, Liu Z, Ma J, et al. Genome-wide association study using whole-genome sequencing identifies risk loci for Parkinson’s disease in Chinese population. NPJ Parkinsons Dis. 2023;9(1):22.
4. Guo JF, Zhang L, Li K, et al. Coding mutations in NUS1 contribute to Parkinson’s disease. Proc Natl Acad Sci U S A. 2018;115(45):11567-72.
5. Blauwendraat C, Nalls MA, Singleton AB. The genetic architecture of Parkinson’s disease. Lancet Neurol. 2020;19(2):170-8.
6. Liu Z, Yang N, Dong J, et al. Deficiency in endocannabinoid synthase DAGLB contributes to early onset Parkinsonism and murine nigral dopaminergic neuron dysfunction. Nat Commun. 2022;13(1):3490.
7. Kasten M, Hartmann C, Hampf J, et al. Genotype-Phenotype Relations for the Parkinson’s Disease Genes Parkin, PINK1, DJ1: MDSGene Systematic Review. Mov Disord. 2018;33(5):730-41.
8. Zhao Y, Qin L, Pan H, et al. The role of genetics in Parkinson’s disease: a large cohort study in Chinese mainland population. Brain. 2020;143(7):2220-34.
9. Kitada T, Asakawa S, Hattori N, et al. Mutations in the parkin gene cause autosomal recessive juvenile parkinsonism. Nature. 1998;392(6676):605-8.
10. Valente EM, Bentivoglio AR, Dixon PH, et al. Localization of a novel locus for autosomal recessive early-onset parkinsonism, PARK6, on human chromosome 1p35-p36. Am J Hum Genet. 2001;68(4):895-900.
11. Paisan-Ruiz C, Bhatia KP, Li A, et al. Characterization of PLA2G6 as a locus for dystonia-parkinsonism. Ann Neurol. 2009;65(1):19-23.
12. van Duijn CM, Dekker MC, Bonifati V, et al. Park7, a novel locus for autosomal recessive early-onset parkinsonism, on chromosome 1p36. Am J Hum Genet. 2001;69(3):629-34.
13. Edvardson S, Cinnamon Y, Ta-Shma A, et al. A deleterious mutation in DNAJC6 encoding the neuronal-specific clathrin-uncoating co-chaperone auxilin, is associated with juvenile parkinsonism. PLoS One. 2012;7(5):e36458.
14. Lesage S, Drouet V, Majounie E, et al. Loss of VPS13C Function in Autosomal-Recessive Parkinsonism Causes Mitochondrial Dysfunction and Increases PINK1/Parkin-Dependent Mitophagy. Am J Hum Genet. 2016;98(3):500-13.
15. Pollard MO, Gurdasani D, Mentzer AJ, Porter T, Sandhu MS. Long reads: their purpose and place. Hum Mol Genet. 2018;27(R2):R234-R41.
16. Ross MG, Russ C, Costello M, et al. Characterizing and measuring bias in sequence data. Genome Biol. 2013;14(5):R51.
17. Lander ES, Botstein D. Homozygosity mapping: a way to map human recessive traits with the DNA of inbred children. Science. 1987;236(4808):1567-70.
18. Martin S, Smolders S, Van den Haute C, et al. Mutated ATP10B increases Parkinson’s disease risk by compromising lysosomal glucosylceramide export. Acta Neuropathol. 2020;139(6):1001-24.
19. Magi A, Tattini L, Palombo F, et al. H3M2: detection of runs of homozygosity from whole-exome sequencing data. Bioinformatics. 2014;30(20):2852-9.
20. Kancheva D, Atkinson D, De Rijk P, et al. Novel mutations in genes causing hereditary spastic paraplegia and Charcot-Marie-Tooth neuropathy identified by an optimized protocol for homozygosity mapping based on whole-exome sequencing. Genet Med. 2016;18(6):600-7.
21. Rozen S, Skaletsky H. Primer3 on the WWW for general users and for biologist programmers. Methods Mol Biol. 2000;132:365-86.
22. Guo JF, Li K, Yu RL, et al. Polygenic determinants of Parkinson’s disease in a Chinese population. Neurobiol Aging. 2015;36(4):1765 e1- e6.
23. Liu Z, Zhao G, Xiao Y, et al. Profiling the Genome-Wide Landscape of Short Tandem Repeats by Long-Read Sequencing. Front Genet. 2022;13:810595.
24. Sun QY, Xu Q, Tian Y, et al. Expansion of GGC repeat in the human-specific NOTCH2NLC gene is associated with essential tremor. Brain. 2020;143(1):222-33.
25. Tan MMX, Malek N, Lawton MA, et al. Genetic analysis of Mendelian mutations in a large UK population-based Parkinson’s disease study. Brain. 2019;142(9):2828-44.
26. Lin CH, Chen PL, Tai CH, et al. A clinical and genetic study of early-onset and familial parkinsonism in taiwan: An integrated approach combining gene dosage analysis and next-generation sequencing. Mov Disord. 2019;34(4):506-15.
27. Botstein D, Risch N. Discovering genotypes underlying human phenotypes: past successes for mendelian disease, future approaches for complex disease. Nat Genet. 2003;33 Suppl:228-37.
28. Jodoin JN, Sitaram P, Albrecht TR, et al. Nuclear-localized Asunder regulates cytoplasmic dynein localization via its role in the integrator complex. Mol Biol Cell. 2013;24(18):2954-65.
29. Draper N, Walker EA, Bujalska IJ, et al. Mutations in the genes encoding 11beta-hydroxysteroid dehydrogenase type 1 and hexose-6-phosphate dehydrogenase interact to cause cortisone reductase deficiency. Nat Genet. 2003;34(4):434-9.
30. Banhegyi G, Csala M, Benedetti A. Hexose-6-phosphate dehydrogenase: linking endocrinology and metabolism in the endoplasmic reticulum. J Mol Endocrinol. 2009;42(4):283-9.
31. Senesi S, Csala M, Marcolongo P, et al. Hexose-6-phosphate dehydrogenase in the endoplasmic reticulum. Biol Chem. 2010;391(1):1-8.
32. Cole NB, Dieuliis D, Leo P, Mitchell DC, Nussbaum RL. Mitochondrial translocation of alpha-synuclein is promoted by intracellular acidification. Exp Cell Res. 2008;314(10):2076-89.
33. De Miranda BR, Rocha EM, Castro SL, Greenamyre JT. Protection from alpha-Synuclein induced dopaminergic neurodegeneration by overexpression of the mitochondrial import receptor TOM20. NPJ Parkinsons Dis. 2020;6(1):38.
34. Campion D, Charbonnier C, Nicolas G. SORL1 genetic variants and Alzheimer disease risk: a literature review and meta-analysis of sequencing data. Acta Neuropathol. 2019;138(2):173-86.
35. Chen YL, Montedonico AE, Kauffman S, Dunlap JR, Menn FM, Reynolds TB. Phosphatidylserine synthase and phosphatidylserine decarboxylase are essential for cell wall integrity and virulence in Candida albicans. Mol Microbiol. 2010;75(5):1112-32.
36. Du J, Liu Y, Wu X, et al. BRD9-mediated chromatin remodeling suppresses osteoclastogenesis through negative feedback mechanism. Nat Commun. 2023;14(1):1413.
37. Deng Z, Chen M, Zhao Z, et al. Whole genome sequencing identifies genetic variants associated with neurogenic inflammation in rosacea. Nat Commun. 2023;14(1):3958.
38. Byrne S, Jansen L, JM UK-I, et al. EPG5-related Vici syndrome: a paradigm of neurodevelopmental disorders with defective autophagy. Brain. 2016;139(Pt 3):765-81.
39. Wareham LK, Baratta RO, Del Buono BJ, Schlumpf E, Calkins DJ. Collagen in the central nervous system: contributions to neurodegeneration and promise as a therapeutic target. Mol Neurodegener. 2024;19(1):11.
40. Smagin DA, Galyamina AG, Kovalenko IL, Babenko VN, Kudryavtseva NN. Aberrant Expression of Collagen Gene Family in the Brain Regions of Male Mice with Behavioral Psychopathologies Induced by Chronic Agonistic Interactions. Biomed Res Int. 2019;2019:7276389.
41. Ulbrich P, Khoshneviszadeh M, Jandke S, Schreiber S, Dityatev A. Interplay between perivascular and perineuronal extracellular matrix remodelling in neurological and psychiatric diseases. Eur J Neurosci. 2021;53(12):3811-30.
42. Wareham LK, Liddelow SA, Temple S, et al. Solving neurodegeneration: common mechanisms and strategies for new treatments. Mol Neurodegener. 2022;17(1):23.
43. Zeng S, Zhang MY, Wang XJ, et al. Long-read sequencing identified intronic repeat expansions in SAMD12 from Chinese pedigrees affected with familial cortical myoclonic tremor with epilepsy. J Med Genet. 2019;56(4):265-70.
To cite this abstract in AMA style:
Z. Liu, Y. Zhao, H. Pan, B. Tang. Revealing Novel Genetic Contributors to Parkinson’s Disease in a Chinese Cohort: An Elaborate Examination within the CPD10KGP [abstract]. Mov Disord. 2025; 40 (suppl 1). https://www.mdsabstracts.org/abstract/revealing-novel-genetic-contributors-to-parkinsons-disease-in-a-chinese-cohort-an-elaborate-examination-within-the-cpd10kgp/. Accessed December 11, 2025.« Back to 2025 International Congress
MDS Abstracts - https://www.mdsabstracts.org/abstract/revealing-novel-genetic-contributors-to-parkinsons-disease-in-a-chinese-cohort-an-elaborate-examination-within-the-cpd10kgp/




