Objective: To investigate the prevalence of pRBD and examine its characteristics and motor dysfunction through a community-based screening initiative.
Background: RBD is a well-recognized predictor of PD and motor dysfunction appears to be the strongest marker of PD conversion. However, studies on its prevalence in the Thai community remain unexplored.
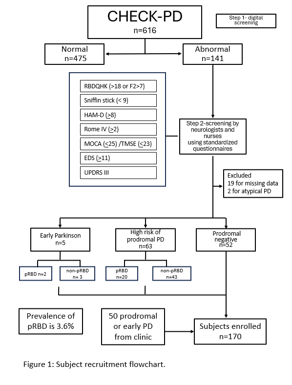
Method: A total of 616 individuals were screened between July and August 2024. The screening was conducted using CHECK-PD, a smartphone application which incorporates validated PD screening questions with voice and motor analysis. Individuals screened abnormal were further evaluated clinically and classified as early PD, high risk of prodromal PD (if positive for any prodromal indicators) or prodromal negative. pRBD is diagnosed when RBDQ-HK scores>18 or factor2 score>7. Self-reported RBD characteristics from RBDQ-HK and PD screening questionnaires were compared between pRBD and non-pRBD groups.
Results: Prevalence of pRBD was 3.6%. We enrolled 170 subjects, including 120 who screened abnormal digitally and 50 from the PD clinic suspected of having prodromal or early PD. Of these, 51(30%) were diagnosed with pRBD. Hyposmia and excessive daytime sleepiness (EDS) were more prevalent in the group with pRBD. The most reported RBD symptoms in this group were frequent dreaming(p=0.03), sleep talking(p<0.001) and dream-related movements(p<0.001). Although no difference in UPDRS III scores was found, the pRBD group had a higher prevalence of self-reported resting tremor and unilateral symptoms after excluding early PD cohort. The lack of difference may be due to comparison of groups both found abnormal on digital screening. A higher rate of self-reported resting tremor and NMS in the pRBD group suggests a significant proportion may be prodromal PD.
Conclusion: This study highlights the clinical value of pRBD as a potential early marker of PD, particularly in community-based populations. The commonly reported pRBD symptoms are consistent with the core diagnostic criteria for RBD. The higher prevalence of hyposmia and EDS also aligns with previous study. As early motor dysfunction in pRBD may not be detected by clinical assessments like UPDRS III, employing a comprehensive screening strategy is crucial to identify at risk individuals who warrant further investigations such as polysomnography and long-term follow-up.
Subject recruitment flowchart
characteristics and questionnaire responses
RBDQ-HK responses
PD questionnaire
PD questionnaire
To cite this abstract in AMA style:
PL. Lean, J. Sringean, T. Saengmanee, P. Rattanajun, A. Chaisongkram, R. Bhidayasiri. Clinical characteristics and motor dysfunction in probable REM sleep behavior disorder(pRBD): Insights from CHECK-PD community-based screening project [abstract]. Mov Disord. 2025; 40 (suppl 1). https://www.mdsabstracts.org/abstract/clinical-characteristics-and-motor-dysfunction-in-probable-rem-sleep-behavior-disorderprbd-insights-from-check-pd-community-based-screening-project/. Accessed December 12, 2025.« Back to 2025 International Congress
MDS Abstracts - https://www.mdsabstracts.org/abstract/clinical-characteristics-and-motor-dysfunction-in-probable-rem-sleep-behavior-disorderprbd-insights-from-check-pd-community-based-screening-project/





