Objective: To investigate transcriptomic signatures of Parkinson’s disease (PD) and the Parkinsonian subtype of Multiple System Atrophy (MSA-P) in the substantia nigra pars compacta (SNpc).
Background: The spatially distinct transcriptomic signatures within different regions of the SNpc have not been thoroughly investigated in either PD or MSA. Moreover, transcriptomic signatures of SNpc in MSA, particularly MSA-P, has been limited yet.
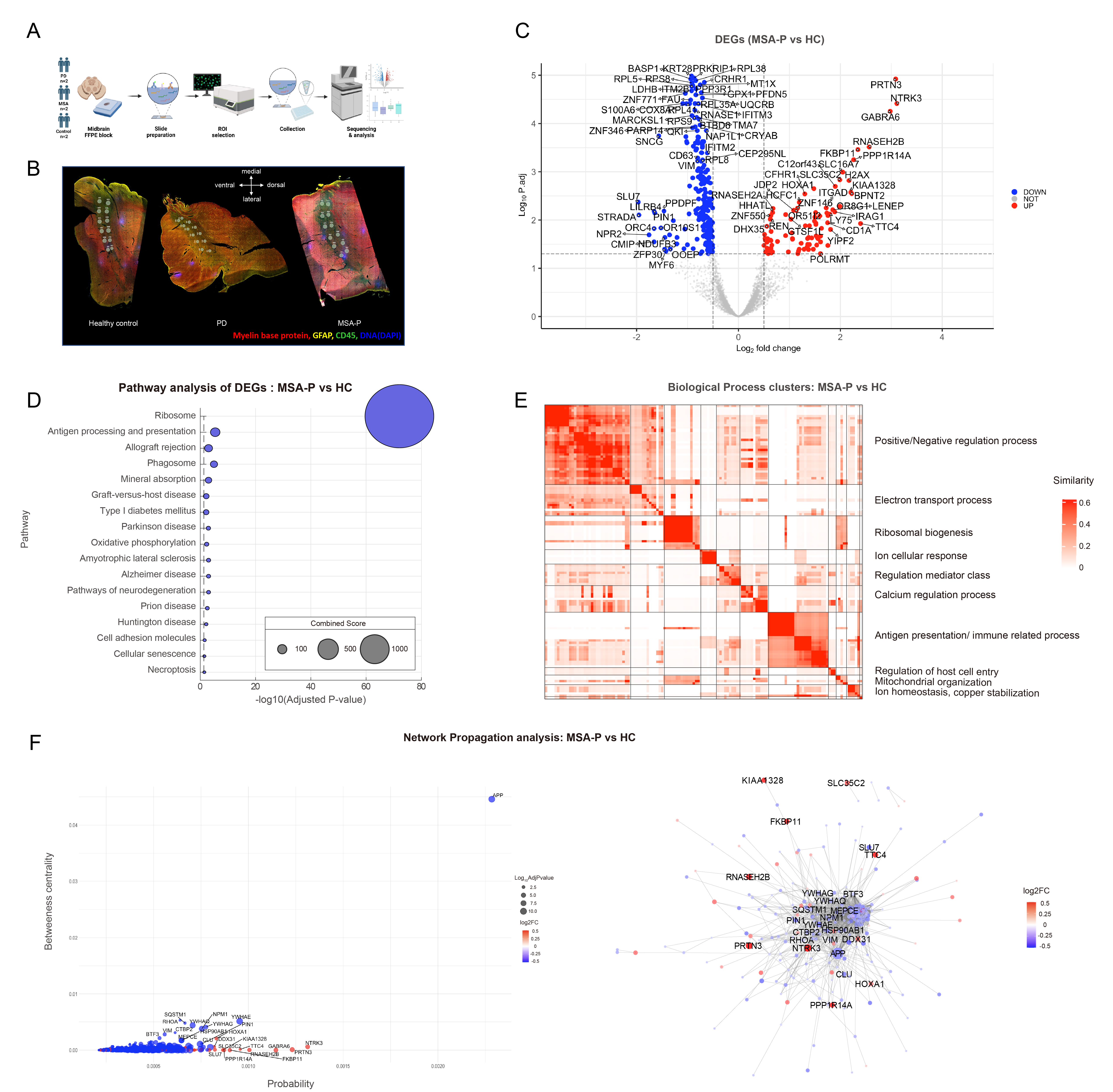
Method: We conducted transcriptome analysis using in-situ hybridization on paraffin-embedded SNpc tissues from postmortem brains. The study included 2 MSA-P patients, 2 PD patients, and 2 healthy controls (HC), with 12 regions of interest (ROIs) selected from the dorsal to ventral and medial to lateral aspects of the SNpc. A total of 72 ROIs from 6 participants were analyzed, and differentially expressed genes (DEGs) were identified by comparing MSA-P, PD and HC groups.
Results: The MSA-P group showed 88 upregulated DEGs and 326 downregulated DEGs (adjusted 𝑝<0.05) compared to HC. The downregulated DEGs were significantly enriched in pathways related to ribosomal translation, immune processes, mitochondrial function, and autophagy. Notably, the dorsomedial quadrant was uniquely linked to antigen presentation, while other quadrants showed downregulation of protein synthesis. The PD group exhibited 165 upregulated DEGs and 350 downregulated DEGs (adjusted 𝑝<0.05) compared to HC, with downregulated DEGs associated with ribosomal translation, mitochondrial function, and the ubiquitin-proteasome system. In both MSA-P and PD, the upregulated DEGs were not associated with any pathways or biological process in gene enrichment analysis. In network propagation analysis, amyloid precursor protein was the most significant network hub among DEGs in both MSA-P and PD. Comparing the transcriptomic signatures of SNpc between MSA-P and PD, we found immune/inflammation, mitochondrial function and neural signaling related genes were significantly downregulated in MSA-P compared to PD.
Conclusion: Overall, the transcriptomic signature of the SNpc in MSA-P and PD revealed overlapping but distinct features, including alterations in protein synthesis, immune processes, mitochondrial function, and protein degradation systems. Future studies with larger cohorts and functional validation are needed to further elucidate these findings.
Figure 2
Figure 1
Figure 3
Figure 4
To cite this abstract in AMA style:
JH. Shin, KE. Ruhno, C. Shin, HJ. Kim, JH. Moon, HJ. Kim. The differential transcriptomic signatures of substantia nigra in Parkinson disease and Multiple system atrophy [abstract]. Mov Disord. 2025; 40 (suppl 1). https://www.mdsabstracts.org/abstract/the-differential-transcriptomic-signatures-of-substantia-nigra-in-parkinson-disease-and-multiple-system-atrophy/. Accessed January 19, 2026.« Back to 2025 International Congress
MDS Abstracts - https://www.mdsabstracts.org/abstract/the-differential-transcriptomic-signatures-of-substantia-nigra-in-parkinson-disease-and-multiple-system-atrophy/




