Objective: Elucidating the role of lysosomal dysfunction due to altered stability and expression levels of V-type proton subunit ATP6V0C in the degradation and propagation of pathological protein α-synuclein.
Background: Parkinson’s disease (PD) primarily involves a disruption in protein homeostasis, resulting in the abnormal aggregation of α-synuclein (α-syn). Lysosomes play a crucial role in clearing aggregated proteins and damaged organelles. Studies indicate that lysosomal function is impaired in the brains of PD patients, but the precise mechanism of this impairment is not fully understood. The normal physiological function of lysosomal is dependent on an appropriate range of pH, which is highly dependent on the V-ATPases acting as proton pumps to pump protons into the lysosomal lumen. Therefore, alterations in the stability and expression level of ATP6V0C, as one of the subunits of the V0 portion of the v-ATPase, may impair the activity of the v-ATPase, which is involved in the degradation and propagation of α-syn by regulating lysosomal PH. Thus, ATP6V0C overexpression may play a neuroprotective role via acidification of lysosomes and enhanced degradation of α-syn.
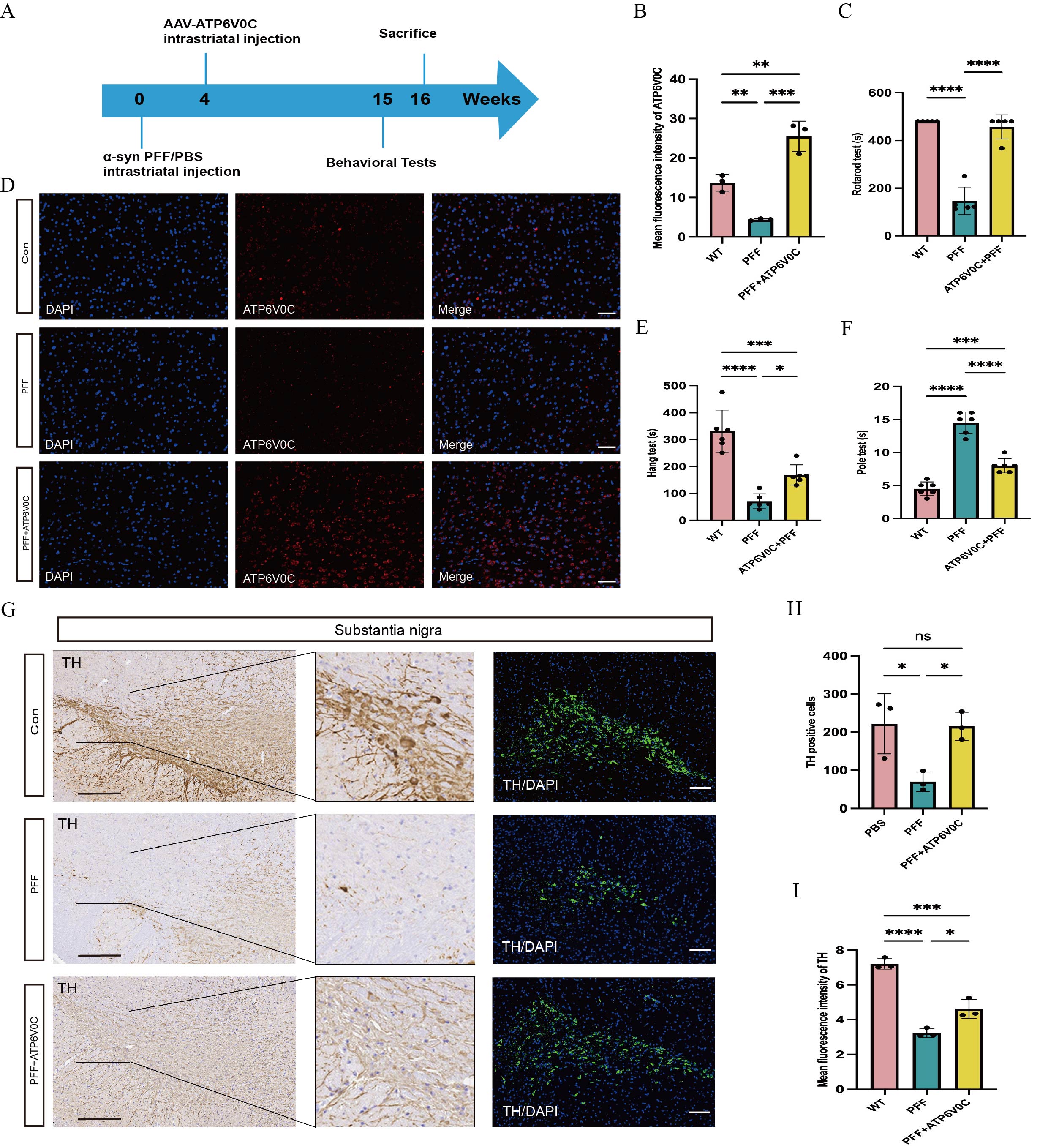
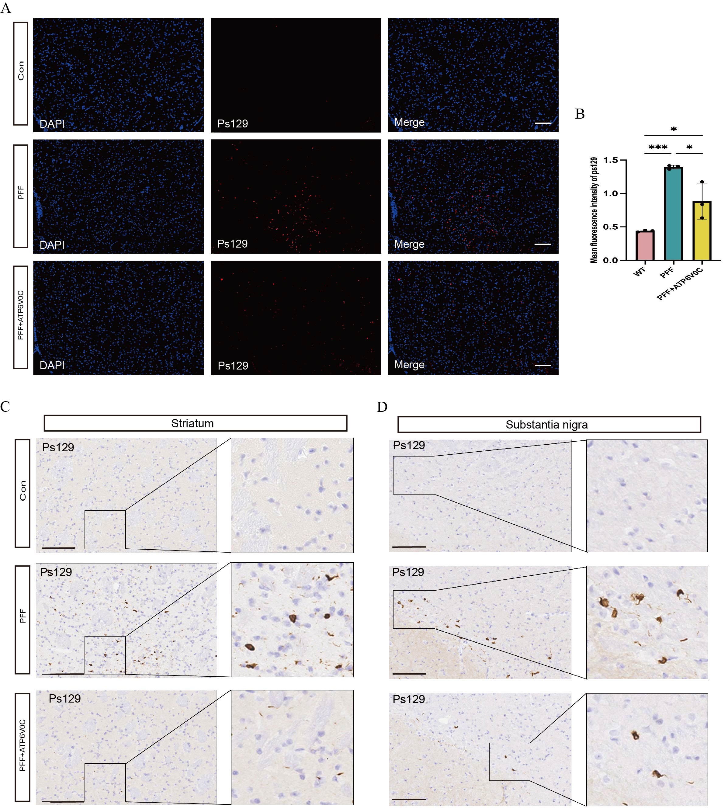
Method: This study used mice with stereotaxic injection of α-syn PFF into the striatum as animal models of PD. An adeno-associated virus-mediated strategy was used to overexpress ATP6V0C in the striatum of PFF model mice. Mouse motor function was evaluated through Rotarod test, Pole test, and Hang tests. The levels of TH and phosphorylated α-syn in the substantia nigra and striatum of mice were detected using immunofluorescence and immunohistochemical staining.
Results: We found that ATP6V0C expression is reduced in α-syn PFF model mice (Figure 1). Overexpressing ATP6V0C mitigates motor deficits, prevents dopaminergic neuron loss in the substantia nigra (Figure 1), and reduces the aggregation of phosphorylated α-syn in the striatum and substantia nigra (Figure 2). In brief, ATP6V0C overexpression exerts neuroprotective effects in PFF model mice.
Conclusion: Pathogenic protein accumulation is a key feature of PD, and compromised V-type ATPase dysfunction might participate in PD pathogenesis. ATP6V0C overexpression exerts neuroprotective effects in PFF model mice, which may provide opportunities to develop novel therapeutic strategies for PD.
Neuroprotective effects of overexpressing ATP6V0C
Neuroprotective effects of overexpressing ATP6V0C
To cite this abstract in AMA style:
Y. Wang, Y. Xia, L. Kou, T. Wang. Neuroprotective Effects of ATP6V0C Overexpression in PFF Model Mice [abstract]. Mov Disord. 2025; 40 (suppl 1). https://www.mdsabstracts.org/abstract/neuroprotective-effects-of-atp6v0c-overexpression-in-pff-model-mice/. Accessed December 7, 2025.« Back to 2025 International Congress
MDS Abstracts - https://www.mdsabstracts.org/abstract/neuroprotective-effects-of-atp6v0c-overexpression-in-pff-model-mice/


