Objective: This study aimed to develop and validate novel plasma PSP biomarkers based on tau-species-containing neuron-derived extracellular vesicles (NDEVs) in two independent cohorts (discovery and validation)
Background: PSP is a severe neurodegenerative disorder, characterized by the deposition of 4R tau in brain cells. PSP is commonly misdiagnosed due to symptom overlap with Parkinson’s Disease (PD) and other atypical parkinsonisms. New biomarkers are needed for accurate and early diagnosis
Method: A total of 188 participants, including 70 PSP patients, 63 PD patients, and 55 healthy controls, were recruited from 3 centers in this study. A discovery cohort (40 PSP patients, 36 PD patients, and 31 HCs) and a multicenter validation cohort (30 PSP patients, 27 PD patients, and 24 HCs) were developed. NDEVs containing total tau, 4R tau, ptau181, ptau231 or ptau396 in plasma samples were analyzed by using nano-scale flow cytometry
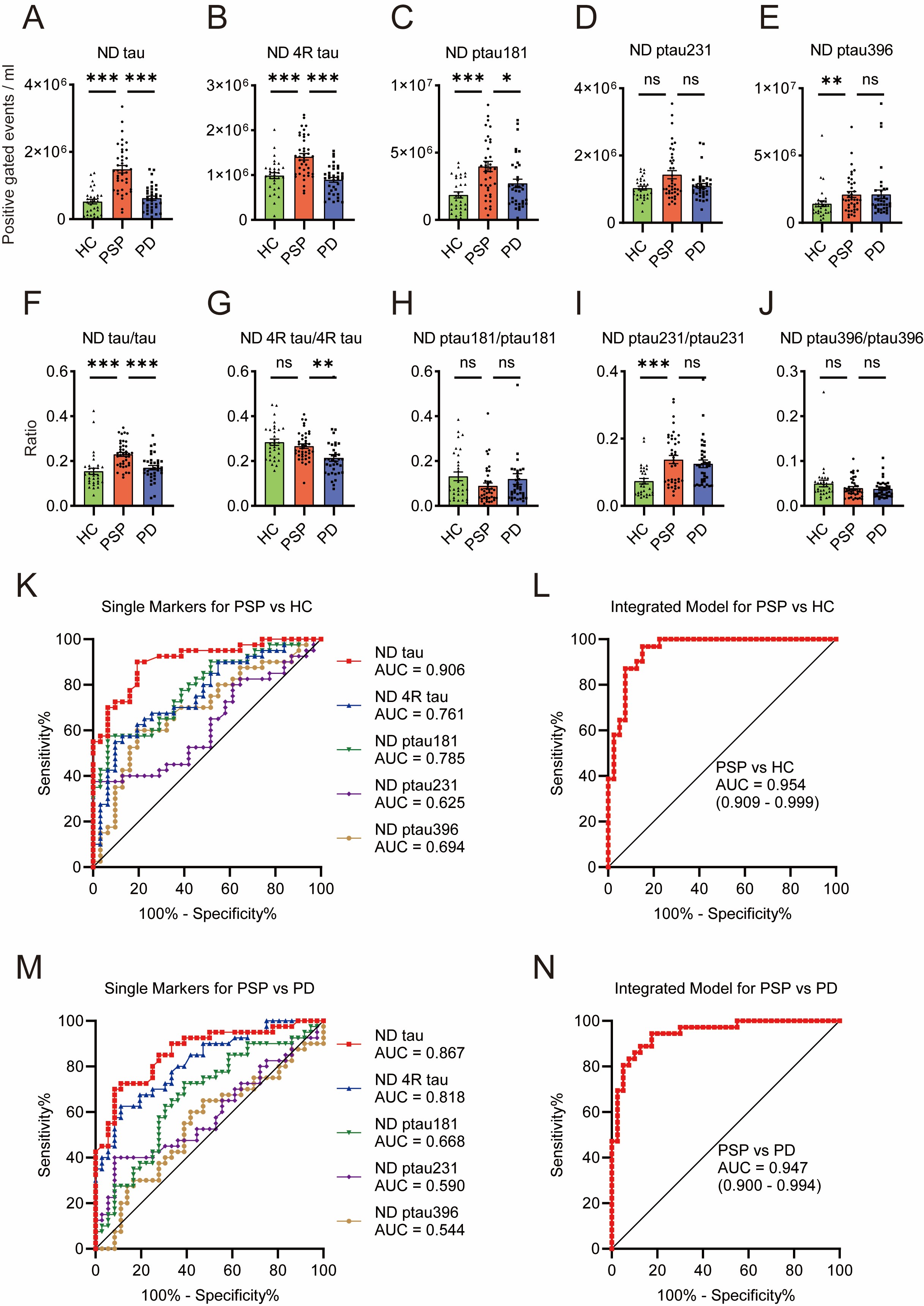
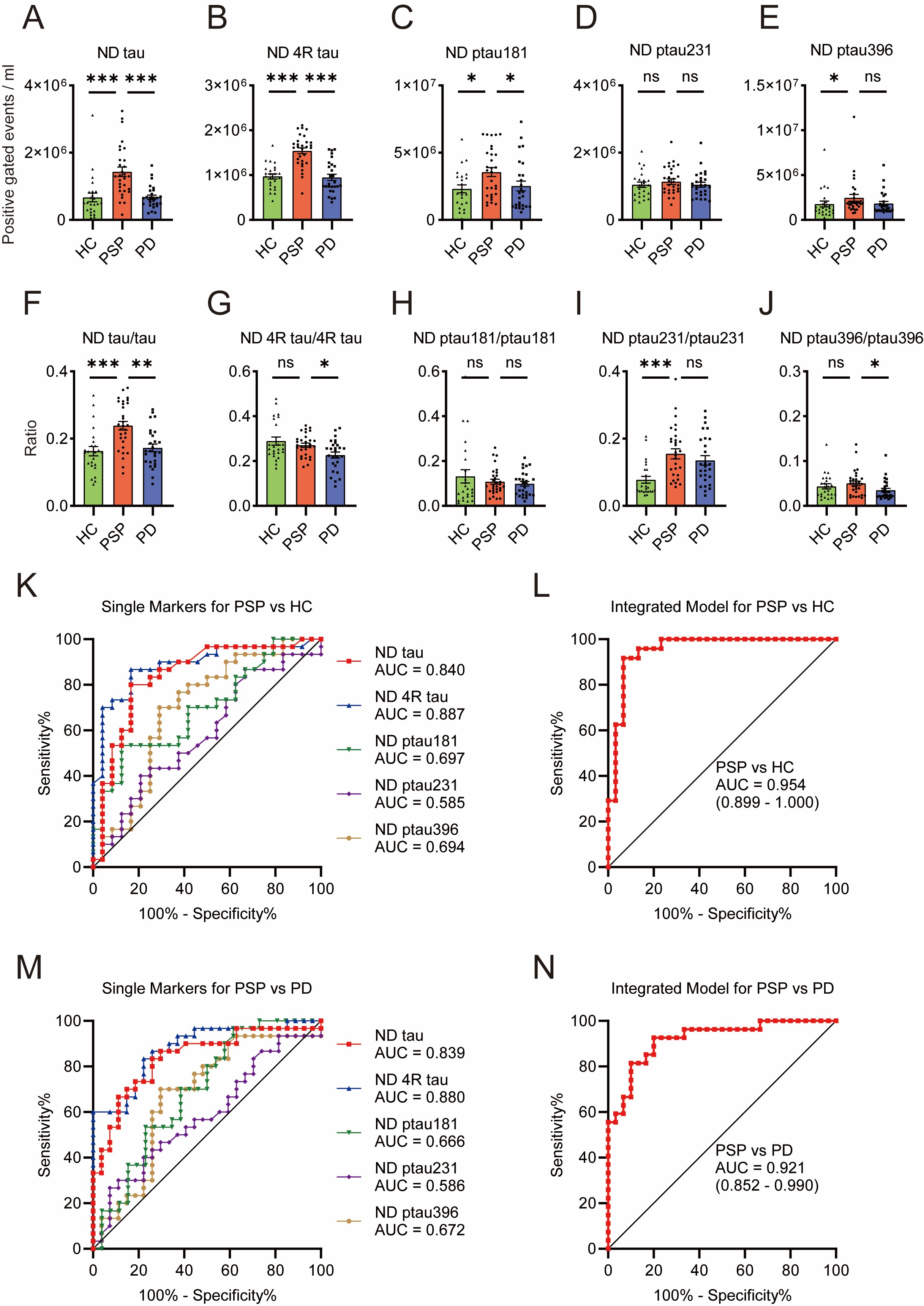
Results: In the discovery cohort, the concentrations of tau, 4R tau, and ptau181-containing NDEVs in PSP patients were significantly higher than those in HCs and PD patients (PSP vs. HCs: P < 0.001 for tau, P < 0.001 for 4R tau, P < 0.001 for ptau181; PSP vs. PD: P < 0.001 for tau, P < 0.001 for 4R tau, P = 0.029 for ptau181). The integrated model incorporating these biomarkers yielded an AUC of 0.954 for distinguishing PSP patients from HCs, with a sensitivity of 96.8% and specificity of 85%, and an AUC of 0.947 for distinguishing PSP from PD, with a sensitivity of 94.4% and specificity of 82.5%. In the validation cohort, the concentrations of tau, 4R tau, ptau181, and ptau396-containing NDEVs in plasma were significantly higher in PSP patients compared to HCs (PSP vs. HCs: P < 0.001 for tau and 4R tau, P = 0.03 for ptau181, P = 0.017 for ptau396). Similarly, concentrations of tau, 4R tau, and ptau181 were higher in PSP patients than in PD patients (PSP vs. PD: P < 0.001 for tau and 4R tau, P = 0.025 for ptau181). The integrated model incorporating these biomarkers yielded an AUC of 0.954 for distinguishing PSP patients from HCs and 0.921 for distinguishing PSP from PD
Conclusion: Tau-species-containing NDEVs in plasma are good PSP biomarkers, providing high sensitivity and specificity for distinguishing PSP from HCs and PD.
Figure 1 Characteristics of EVs
Figure 2 Nano-scale flow cytometry analysis
Figure 3
Figure 4
Table 1. Demographic and clinical features
References: 1. Stamelou M, Respondek G, Giagkou N, Whitwell JL, Kovacs GG, Höglinger GU. Evolving concepts in progressive supranuclear palsy and other 4-repeat tauopathies. Nat Rev Neurol 2021;17(10):601-620.
2. Forrest SL, Lee S, Nassir N, et al. Cell-specific MAPT gene expression is preserved in neuronal and glial tau cytopathologies in progressive supranuclear palsy. Acta Neuropathol 2023;146(3):395-414.
3. Hoglinger GU, Respondek G, Stamelou M, et al. Clinical diagnosis of progressive supranuclear palsy: The movement disorder society criteria. Mov Disord 2017;32(6):853-864.
4. Respondek G, Stamelou M, Kurz C, et al. The phenotypic spectrum of progressive supranuclear palsy: a retrospective multicenter study of 100 definite cases. Mov Disord 2014;29(14):1758-1766.
5. Respondek G, Kurz C, Arzberger T, et al. Which ante mortem clinical features predict progressive supranuclear palsy pathology? Mov Disord 2017;32(7):995-1005.
6. Huang SY, Chen SF, Cui M, et al. Plasma Biomarkers and Positron Emission Tomography Tau Pathology in Progressive Supranuclear Palsy. Mov Disord 2023;38(4):676-682.
7. Olfati N, Ghodsi H, Bayram E, Litvan I. Why Therapeutic Trials Fail in Primary Tauopathies. Mov Disord 2023;38(4):545-550.
8. Vacchi E, Lazzarini E, Pinton S, et al. Tau protein quantification in skin biopsies differentiates tauopathies from alpha-synucleinopathies. Brain 2022;145(8):2755-2768.
9. Baiardi S, Quadalti C, Mammana A, et al. Diagnostic value of plasma p-tau181, NfL, and GFAP in a clinical setting cohort of prevalent neurodegenerative dementias. Alzheimers Res Ther 2022;14(1):153.
10. Rodríguez-Leyva I, Chi-Ahumada EG, Carrizales J, et al. Parkinson disease and progressive supranuclear palsy: protein expression in skin. Ann Clin Transl Neurol 2016;3(3):191-199.
11. Tabaton M, Cammarata S, Mancardi GL, Cordone G, Perry G, Loeb C. Abnormal tau-reactive filaments in olfactory mucosa in biopsy specimens of patients with probable Alzheimer’s disease. Neurology 1991;41(3):391-394.
12. Yamagishi M, Ishizuka Y, Seki K. Pathology of olfactory mucosa in patients with Alzheimer’s disease. Ann Otol Rhinol Laryngol 1994;103(6):421-427.
13. Hattori H, Matsumoto M, Iwai K, et al. The tau protein of oral epithelium increases in Alzheimer’s disease. J Gerontol A Biol Sci Med Sci 2002;57(1):M64-70.
14. Guo Z, Tian C, Shi Y, et al. Blood-based CNS regionally and neuronally enriched extracellular vesicles carrying pTau217 for Alzheimer’s disease diagnosis and differential diagnosis. Acta Neuropathol Commun 2024;12(1):38.
15. Tian C, Stewart T, Hong Z, et al. Blood extracellular vesicles carrying synaptic function- and brain-related proteins as potential biomarkers for Alzheimer’s disease. Alzheimers Dement 2022.
16. Yan S, Jiang C, Janzen A, et al. Neuronally Derived Extracellular Vesicle alpha-Synuclein as a Serum Biomarker for Individuals at Risk of Developing Parkinson Disease. JAMA Neurol 2024;81(1):59-68.
17. Shi M, Liu C, Cook TJ, et al. Plasma exosomal alpha-synuclein is likely CNS-derived and increased in Parkinson’s disease. Acta Neuropathol 2014;128(5):639-650.
18. Ha D, Yang N, Nadithe V. Exosomes as therapeutic drug carriers and delivery vehicles across biological membranes: current perspectives and future challenges. Acta Pharm Sin B 2016;6(4):287-296.
19. Li F, Xie XY, Sui XF, Wang P, Chen Z, Zhang JB. Profile of Pathogenic Proteins and MicroRNAs in Plasma-derived Extracellular Vesicles in Alzheimer’s Disease: A Pilot Study. Neuroscience 2020;432:240-246.
20. Manolopoulos A, Delgado-Peraza F, Mustapic M, et al. Comparative assessment of Alzheimer’s disease-related biomarkers in plasma and neuron-derived extracellular vesicles: a nested case-control study. Front Mol Biosci 2023;10:1254834.
21. Meloni M, Agliardi C, Guerini FR, et al. Oligomeric α-synuclein and tau aggregates in NDEVs differentiate Parkinson’s disease from atypical parkinsonisms. Neurobiol Dis 2023;176:105947.
22. Wang Z, Zheng Y, Cai H, et al. Abeta1-42-containing platelet-derived extracellular vesicle is associated with cognitive decline in Parkinson’s disease. Front Aging Neurosci 2023;15:1170663.
23. Yu Z, Zheng Y, Cai H, et al. Molecular beacon–based detection of circulating microRNA-containing extracellular vesicle as an α-synucleinopathy biomarker. Science Advances 2024;10(20):eadl6442.
24. Postuma RB, Berg D, Stern M, et al. MDS clinical diagnostic criteria for Parkinson’s disease. Mov Disord 2015;30(12):1591-1601.
25. Yu Z, Shi M, Stewart T, et al. Reduced oligodendrocyte exosome secretion in multiple system atrophy involves SNARE dysfunction. Brain 2020;143(6):1780-1797.
26. Ali F, Martin PR, Botha H, et al. Sensitivity and Specificity of Diagnostic Criteria for Progressive Supranuclear Palsy. Mov Disord 2019;34(8):1144-1153.
27. Hall S, Öhrfelt A, Constantinescu R, et al. Accuracy of a panel of 5 cerebrospinal fluid biomarkers in the differential diagnosis of patients with dementia and/or parkinsonian disorders. Arch Neurol 2012;69(11):1445-1452.
28. Wagshal D, Sankaranarayanan S, Guss V, et al. Divergent CSF τ alterations in two common tauopathies: Alzheimer’s disease and progressive supranuclear palsy. Journal of neurology, neurosurgery, and psychiatry 2015;86(3):244-250.
29. Saijo E, Metrick MA, 2nd, Koga S, et al. 4-Repeat tau seeds and templating subtypes as brain and CSF biomarkers of frontotemporal lobar degeneration. Acta Neuropathol 2020;139(1):63-77.
30. Dellarole IL, Vacchi E, Ruiz-Barrio I, et al. Tau seeding activity in skin biopsy differentiates tauopathies from synucleinopathies. NPJ Parkinsons Dis 2024;10(1):116.
31. Zhang Y, Wu KM, Yang L, Dong Q, Yu JT. Tauopathies: new perspectives and challenges. Mol Neurodegener 2022;17(1):28.
32. Lukic MJ, Respondek G, Kurz C, et al. Long-Duration Progressive Supranuclear Palsy: Clinical Course and Pathological Underpinnings. Ann Neurol 2022;92(4):637-649.
33. Schirinzi T, Sancesario GM, Di Lazzaro G, et al. Clinical value of CSF amyloid-beta-42 and tau proteins in Progressive Supranuclear Palsy. J Neural Transm (Vienna) 2018;125(9):1373-1379.
34. Urakami K, Wada K, Arai H, et al. Diagnostic significance of tau protein in cerebrospinal fluid from patients with corticobasal degeneration or progressive supranuclear palsy. J Neurol Sci 2001;183(1):95-98.
35. Blair LJ, Frauen HD, Zhang B, et al. Tau depletion prevents progressive blood-brain barrier damage in a mouse model of tauopathy. Acta Neuropathol Commun 2015;3:8.
To cite this abstract in AMA style:
YC. Zheng, HH. Cai, WY. Kou, ZW. Yu, T. Feng. Plasma tau-species-containing neuron-derived extracellular vesicles as potential biomarkers for progressive supranuclear palsy [abstract]. Mov Disord. 2025; 40 (suppl 1). https://www.mdsabstracts.org/abstract/plasma-tau-species-containing-neuron-derived-extracellular-vesicles-as-potential-biomarkers-for-progressive-supranuclear-palsy/. Accessed January 19, 2026.« Back to 2025 International Congress
MDS Abstracts - https://www.mdsabstracts.org/abstract/plasma-tau-species-containing-neuron-derived-extracellular-vesicles-as-potential-biomarkers-for-progressive-supranuclear-palsy/





