Category: Parkinson’s Disease: Clinical Trials
Objective: To evaluate whether directional DBS is more effective in reducing PD motor symptoms and causes fewer stimulation-induced adverse effects (AE) than ring-mode DBS.
Background: DBS therapy in PD may be limited by AE, possibly caused by electrical current spread to adjacent brain areas. Directional electrodes have been developed to more precisely direct electrical current than ring-mode electrodes.
Method: We performed a randomized, multi-center, double-blind, crossover trial. Patients with PD and bilateral STN-DBS electrodes capable of directional stimulation who had not previously received directional stimulation, were included. After inclusion, participants were programmed with directional settings followed by an optimization phase. Next, participants were randomized to receive directional and ring-mode settings for two months each in a random order. The primary outcome was the difference in MDS-UPDRS-ME score in OFF-drug state. At the end of the trial, participants were asked whether they preferred settings from the first or second period during the randomized double-blind crossover phase. Other secondary outcomes are currently being evaluated.
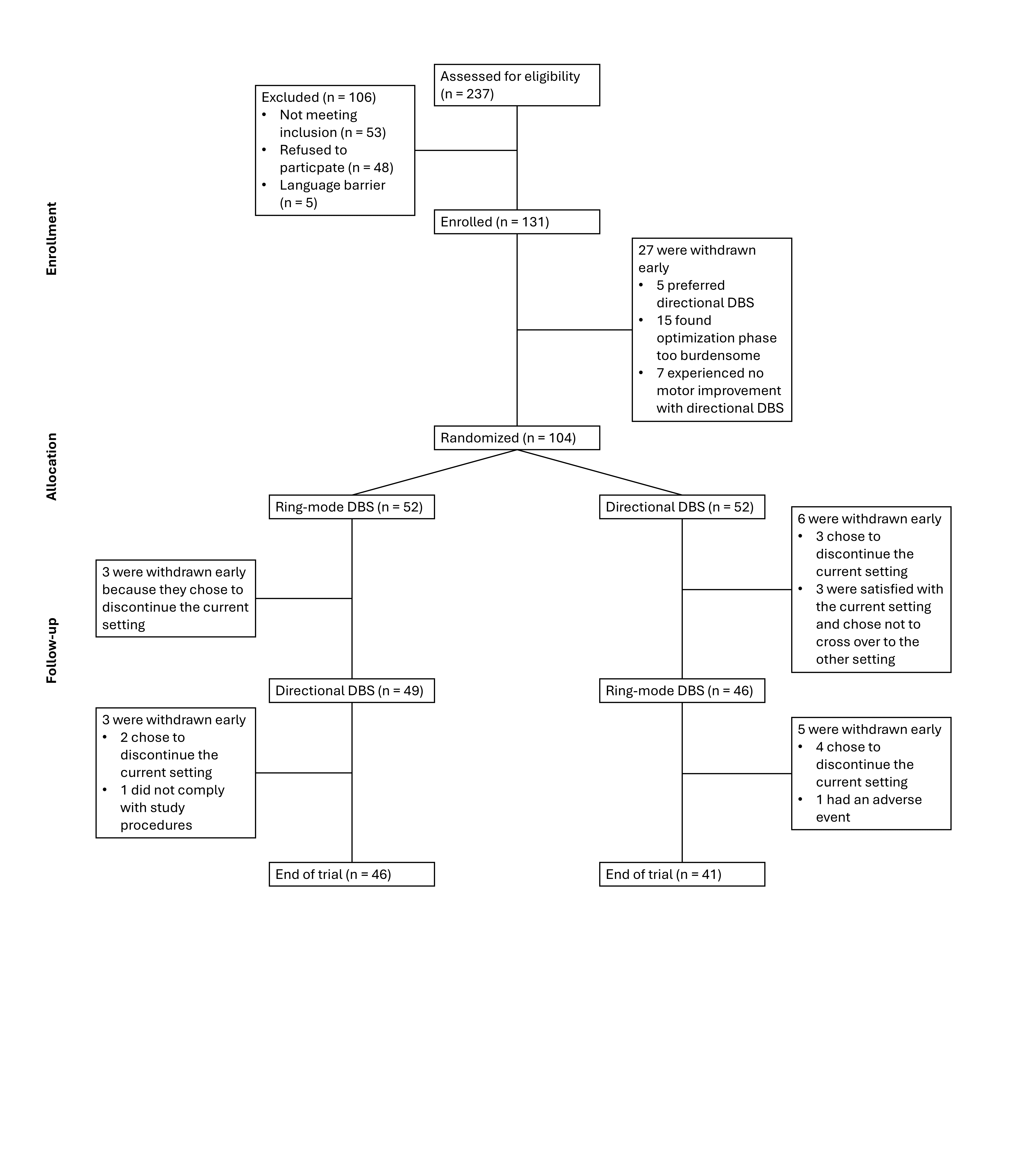
Results: A total of 131 patients were included with a mean (SD) age of 62.5 (7.4) years. [Figure 1] During the optimization phase, 27 participants withdrew early because of preference for directional DBS (n=5), preference for ring-mode DBS (n=7), or study participation being too burdensome (n=15). During the randomized double-blind crossover phase, 17 participants withdrew early; 10 preferred directional DBS, 5 preferred ring-mode DBS, 1 did not comply with study procedures and 1 had an AE. For the remaining 87 participants, the mean (SD) MDS-UPDRS-ME score in OFF-drug state was 26.0 (11.1) points for directional DBS and 27.1 (11.1) points for ring-mode DBS (non-significant difference of 1.1 points, 95%CI -0.9 to 3.0; P=0.29). At the end of the trial, 56 participants (64%, 95%CI 54 to 74%) preferred directional DBS and 31 (36%, 95%CI 26 to 46%) preferred ring-mode DBS.
Conclusion: There was no significant difference in the primary outcome, MDS-UPDRS-ME score in OFF-drug state, between directional and ring-mode DBS among the 87 participants who completed the full study protocol. However, two-thirds of participants ultimately preferred directional DBS. Moreover, among the participants who withdrew early, a slightly higher proportion discontinued the study due to preference for directional DBS.
Flowchart of participants in the STEERING trial
To cite this abstract in AMA style:
V. Sisodia, TR. Ten Brinke, H. Jergas, VJJ. Odekerken, D. Verbaan, JM. Dijk, M. Bot, M. Beudel, P. Munckhof, MT. Barbe, PR. Schuurman, RMA. de Bie. Randomized Trial comparing Directional DBS with Ring-mode DBS in PD [abstract]. Mov Disord. 2025; 40 (suppl 1). https://www.mdsabstracts.org/abstract/randomized-trial-comparing-directional-dbs-with-ring-mode-dbs-in-pd/. Accessed December 9, 2025.« Back to 2025 International Congress
MDS Abstracts - https://www.mdsabstracts.org/abstract/randomized-trial-comparing-directional-dbs-with-ring-mode-dbs-in-pd/

