Category: Parkinson's Disease: Surgical Therapy
Objective: To investigate whether single-unit spike morphology from intraoperative microelectrode recordings (MER) can provide anatomical and physiological insights relevant to deep brain stimulation (DBS) targeting.
Background: Optimal DBS lead placement is critical for therapeutic efficacy in movement disorders. While intraoperative MER is used to refine targeting, interpretation is often subjective, relying on firing rate and pattern recognition and can be variable across patients, diseases, and anesthesia states. The morphology of action potentials may provide an additional objective marker for identifying neuronal subtypes and anatomical boundaries within DBS target regions.
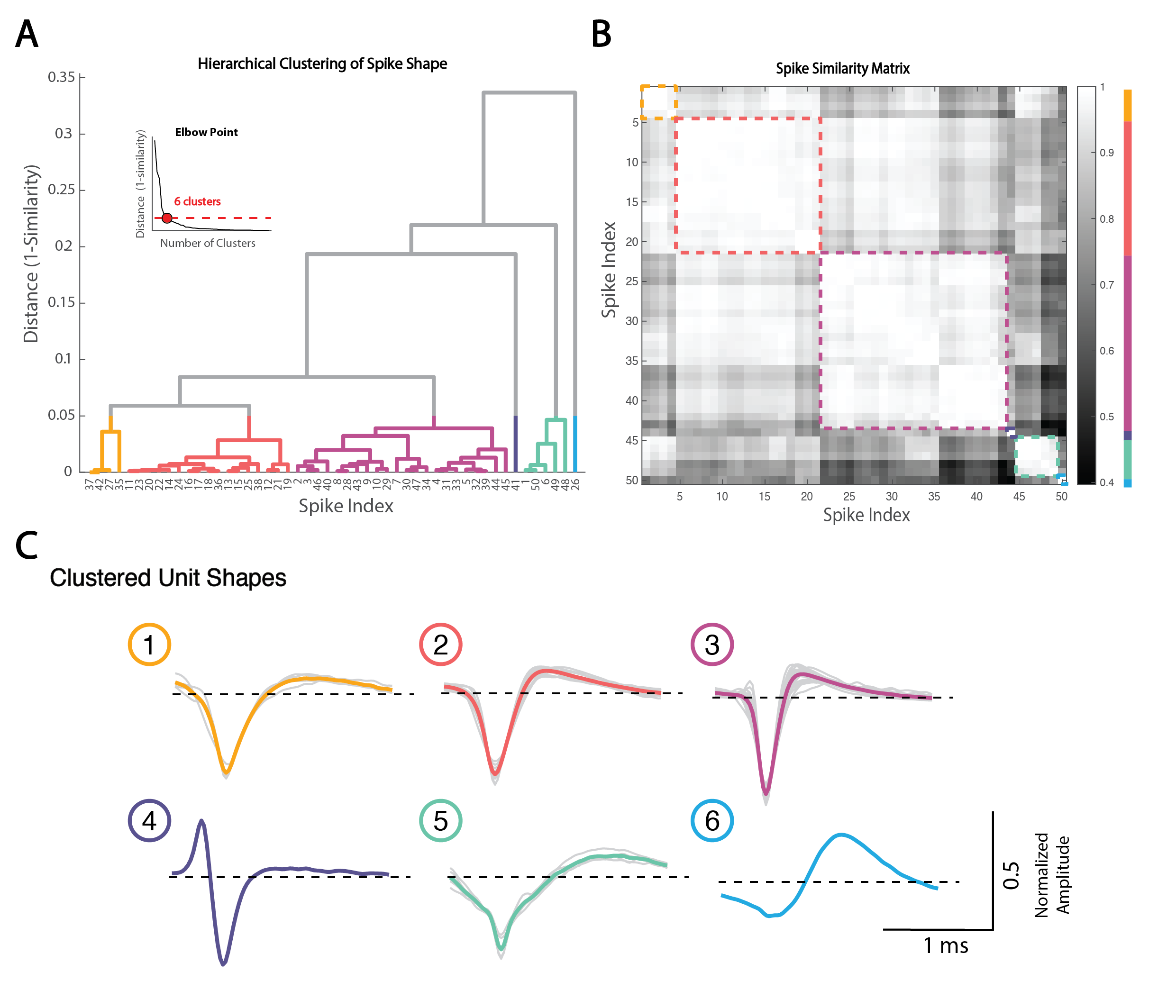
Method: We applied a novel algorithmic approach to parameterize and compare spike shapes from intraoperative MER in a patient undergoing internal globus pallidus (GPi) DBS for Parkinson’s Disease. Spikes were sorted, normalized, and clustered using a custom similarity metric, allowing for hierarchical clustering across recording sites. Each recording site along the track was localized relative to the final lead position using preoperative MRI and postoperative CT co-registration.
Results: We identified 6 unique spike shapes from 50 sorted neurons across 35 recordings sites. Distinct spike shapes demonstrated spatial clustering distinguishing white matter, GPe, and GPi, suggesting that action potential morphology corresponds with neuroanatomical subregions. Clustered units exhibited differential firing properties, potentially reflecting distinct neuronal populations.
Conclusion: Spike shape parameterization offers a novel electrophysiological feature that could enhance intraoperative DBS targeting by providing objective markers of anatomical and functional subdomains. Future work will expand on these findings by integrating multi-patient datasets and assessing the clinical utility of spike-based DBS targeting.
GPi DBS microelectrode recordings.
Typical ‘cell-types’ on GPi MER
Spike similarity comparisons
Hierarchical clustering of spike unit shapes.
Spike shape clustering on anatomy.
To cite this abstract in AMA style:
M. Baker, B. Klassen, M. Jensen, G. Ojeda Valencia, H. Heydari, N. Ince, K. Müller, K. Miller. Parameterization of Intraoperative Human Microelectrode Recordings: Linking Action Potential Morphology to Brain Anatomy [abstract]. Mov Disord. 2025; 40 (suppl 1). https://www.mdsabstracts.org/abstract/parameterization-of-intraoperative-human-microelectrode-recordings-linking-action-potential-morphology-to-brain-anatomy/. Accessed December 12, 2025.« Back to 2025 International Congress
MDS Abstracts - https://www.mdsabstracts.org/abstract/parameterization-of-intraoperative-human-microelectrode-recordings-linking-action-potential-morphology-to-brain-anatomy/





